有机磷约占土壤总磷量的50%,植物无法直接利用,需经矿化作用后才能被吸收。质膜H⁺-ATPase通过驱动根系有机阴离子的分泌,参与难溶性无机磷的活化,但其在调控根际微生物组以促进土壤有机磷矿化过程中的作用尚不明确。
2026年3月,77779193永利官网许卫锋团队在New Phytologist(新植物学家)发表了题为Plasma membrane H⁺-ATPase OsA1 enhances soil organic phosphorus mineralization via Bacillus cereus recruitment in rice(细胞膜H⁺-ATPase OsA1通过招募芽孢杆菌促进土壤有机磷矿化)的研究论文,系统揭示了细胞膜H+-ATPase招募芽孢杆菌促进土壤有机磷矿化与水稻磷吸收的调控机制。

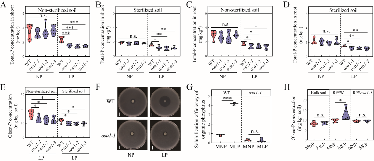
研究团队利用细胞膜H+-ATPase osa1突变体材料,系统考察不同磷水平下的水稻磷吸收情况。在自然土壤条件下,野生型水稻磷吸收显著高于突变体植株,这种差异在土壤灭菌条件下显著缩小,说明细胞膜H+-ATPase能与土壤微生物协同促进水稻磷吸收。进一步的根际微生物溶磷实验显示,细胞膜H+-ATPase招募的微生物能显著提升根际有机磷矿化水平。进一步的根际土壤扩增子测序结果表明,低磷条件下,野生型水稻与osa1突变体材料的根际微生物组成差异显著。这主要是因为,野生型水稻根际芽孢杆菌丰度显著高于突变体材料,说明细胞膜H+-ATPase可能是通过招募芽孢杆菌矿化根际有机磷。随后,研究人员利用野生型水稻根际土壤分离筛选了芽孢杆菌(FU2),发现该菌株能分泌酸性磷酸酶,并具有较强的有机磷矿化能力。在有机磷培养基中接种FU2后,培养基中的可溶性磷浓度显著上升,进一步说明了芽孢杆菌较强的有机磷矿化能力。为了进一步解析细胞膜H+-ATPase招募芽孢杆菌的机制,研究人员对细胞膜H+-ATPase野生型水稻及突变体材料进行了代谢组分析,结果表明野生型水稻苹果酸浓度显著高于突变体材料,说明苹果酸可能介导细胞膜H+-ATPase招募芽孢杆菌的过程。随后,研究人员发现苹果酸能显著提高FU2菌株的生长。进一步,研究人员利用水稻苹果酸转运突变体osalmt4进行了芽孢杆菌招募效果测试,结果表明osalmt4突变体根际芽孢杆菌丰度显著低于野生型水稻,再次验证了苹果酸在细胞膜H+-ATPase招募芽孢杆菌中的重要作用。最后,研究人员利用分离筛选的芽孢杆菌FU2进行了有机磷矿化验证试验。细胞膜H+-ATPase野生型水稻与突变体材料接种FU2后,植株株高、生物量及磷吸收均显著高于未接种植株。这些结果表明,细胞膜H+-ATPase主要通过招募根际芽孢杆菌矿化有机磷,促进水稻磷吸收。

细胞膜H+-ATPase招募土壤微生物促进水稻根际有机磷矿化
77779193永利官网资源与环境学院为论文第一完成单位。77779193永利官网许卫锋教授与澳大利亚西澳大学庞佳音教授为论文通讯作者,许飞云副教授为论文第一作者。团队成员刘建平副教授、张仟副教授与南京农业大学朱毅勇教授对该工作提供了重要帮助和指导。该研究得到了国家自然科学基金及福建省自然科学基金等项目的资助。
作者简介:
许卫锋,77779193永利官网教授,长期从事植物营养与养分高效利用的研究工作,现任中国植物营养与肥料学会常务理事,共发表学术文章70余篇,获中国产学研创新奖、福建省运盛科技奖、福建省青年五四奖章。近5年以第一作者与通讯作者身份在Nature Communications、Science Advances、Cell Reports、ISME Journal、Advanced Science、Annual Review of Plant Biology等高水平期刊上发表学术论文,先后主持国家重点研发计划首席科学家(政府间项目)、国家基金委优青基金、牛顿高级学者基金(国家基金委与英国皇家学会)等项目;获神农英才计划、香江学者、闽江学者特聘教授、福建省高层次A类人才、福建省科技创新领军人才、福建省高校领军人才等称号。

许卫锋 教授(通讯作者)
庞佳音,澳大利亚西澳大学教授,2006年获澳大利亚塔斯马尼亚大学博士学位,2007年开始就职于西澳大利亚大学及澳大利亚联邦科学与工业组织,主要从事植物生理生态研究,深入揭示了洪涝、干旱、养分胁迫等逆境条件下植物的生理生态机理,在New Phytologist、Current Opinion in Plant Biology、Plant Journal、Plant Physiology、Plant Cell Environment、Journal of Experimental Botany等主流期刊发表SCI论文篇。任Plant Growth Regulation执行编辑(Managing editor)。

庞佳音 教授(通讯作者)
许飞云,77779193永利官网副教授,“闽江学者”青年学者,福建省高层次人才。长期从事作物养分水分高效利用方面的研究工作。曾先后赴日本名古屋大学及英国兰卡斯特大学开展合作交流,并先后主持国家自然科学基金、国家重点研发计划子课题、博士后科学基金、福建省自然科学基金优秀青年基金等研究课题。以第一作者或通讯作者在Nature Communications、The ISME Journal、Advanced Science、New Phytologist、Plant Physiology等高水平期刊发表学术论文30余篇。

许飞云 副教授(第一作者)
