玉米作为全球第一大粮食作物,杂交育种所产生的杂种优势是提升玉米产量、改良农艺性状的核心手段。明确杂种优势的分子调控机制,对于推动玉米育种技术升级、培育更优良的杂交品种具有重要意义。近年来的多组学研究表明,杂种优势的形成涉及从基因组到代谢组的多层次复杂调控。以往研究多从遗传变异、基因表达等角度探索杂种优势建成的分子基础机制,对上游的顺式调控元件(CREs)及染色质可及性(Chromatin accessibility)等调控逻辑的探索,包括其在亲本与杂交种间的变异规律,以及对杂种优势的贡献机制,目前仍未被重点关注。
近日,《自然·通讯》Nature Communications上发表了题为“Chromatin accessibility landscape and its association with heterosis in maize hybrids”(玉米杂交种中染色质可及性特征与杂种优势之间的关系)的研究论文。该研究系统解析了玉米杂交过程中开放染色质的动态景观,揭示了染色质开放性非加性遗传驱动杂种优势形成的分子机制,并为玉米分子设计育种提供了重要的理论依据与关键遗传靶点。

研究以玉米杂种优势经典三元组合:自交系B73、Mo17及其杂交种F1为试验材料,采用高分辨率染色质开放测序技术(MH-seq),结合基于基因共线性的双亲泛基因组(Bi-parental pangenome)策略,突破传统单一参考基因组的分析局限,首次在泛基因组水平绘制出玉米亲本与杂交种的开放染色质全景图谱,精准捕捉到杂交过程中染色质开放状态的动态变化特征。

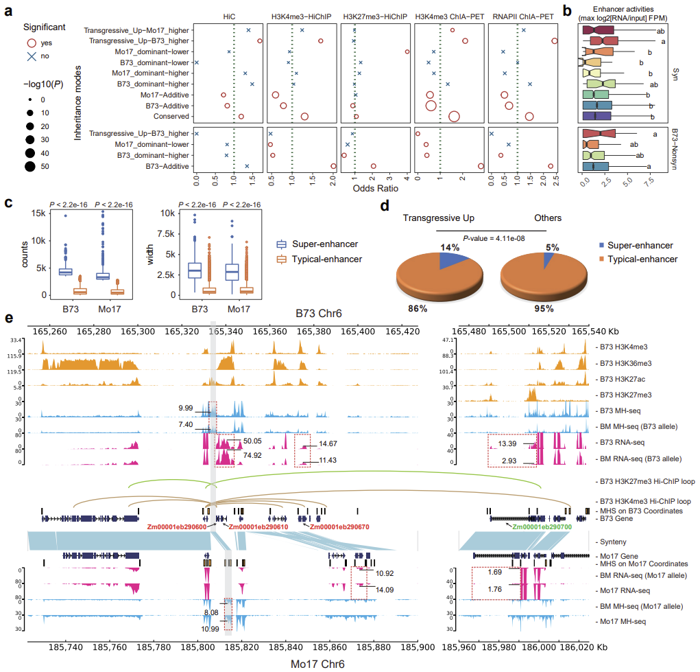
图1 开放染色质的遗传模式解析
结果表明,玉米亲本之间表现出广泛的开放染色质差异,约81%的区域具备序列共线性,其中20%因核心基序分化而表现出亲本特异性。进一步探究杂交过程中染色质开放性的遗传模式,以保守型(62.3%)和加性(34.3%)为主,非加性遗传仅占3.5%,开放状态明显区别于双亲。杂交种中的染色质开放性呈现出一种普遍增强的趋势,并新增了数千个亲本中未发现的开放位点。进一步对比分析发现,染色质层面的遗传稳定性相较于基因表达层面更高,提示染色质开放状态可能是调控玉米杂种优势更稳定的上游环节。

图2 超亲上调开放染色质与CRE簇(植物类超级增强子)的关联
在占比仅3.5%的非加性遗传染色质开放区域中,超显性上调(显著高于双亲)开放区域被证实是调控玉米杂种优势的潜在关键元件。该类区域具有三个显著特征:一是进化上高度保守,受纯化选择压力作用,在玉米基因组中属于功能核心区域;二是具备更强的活性表观修饰强度及增强子活性,空间上可富集形成CRE簇(植物类超级增强子),可利于主导远程染色质互作,能够协同调控基因表达;三是功能上更倾向于富集与杂种优势相关性状的调控位点,包括与产量(穗粗、节间长)、抗病性及关键代谢通路(淀粉、氨基酸合成)的表型变异高度关联,潜在参与了杂种优势的形成过程。

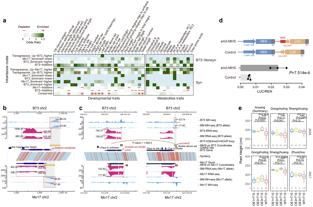
图3 非加性上调MHS调控基因sm2表达介导杂种优势的功能验证
进一步针对筛选出的非加性染色质开放区域关键调控元件,开展了靶向功能验证实验。结果表明,关键基因salmon silks2(sm2,鼠李糖基转移酶)上游的超显性上调开放区域可作为远程增强子,能够有效激活sm2基因的转录表达,显著提升该基因的表达水平。进一步的表型分析显示,sm2基因在杂交种背景下的过表达,相较于正常杂交种表现出明显的表型优势,具体体现为株高显著提升、节间长增加、节数增多,这些表型均与玉米杂种优势密切相关。通过上述功能验证,研究首次构建起染色质开放促进杂种优势表型的完整实证链,明确了该调控通路在玉米杂种优势表型形成中的重要作用。
综上,本研究以染色质开放状态为切入点,构建了玉米亲本及其杂交种的高分辨率泛基因组尺度开放染色质图谱,系统揭示了杂种优势建立的染色质调控逻辑。不仅从染色质遗传维度解析了杂种优势形成的分子机制,还筛选出了一批潜在的育种关键靶点,为解析作物杂种优势及指导分子设计育种提供了重要的理论基础与潜在资源。
77779193永利官网海峡联合研究院 黄育敏 教授和南京农业大学已毕业硕士生 林堪德 为共同第一作者。中国农业大学 董朝斌 教授、中国农业大学/天津农学院 金危危 教授、南京农业大学 张文利 教授为该论文的通讯作者。美国密歇根州立大学 蒋继明 教授及中国农业大学 赵海楠 研究员对该工作进行了指导和帮助。中国农业大学黄伟副教授、博士生龚宜龙、夏睿麟,天津农学院 孙丰坤博士、刘静妍 副研究员参与了工作。该工作得到了国家重点研发计划、国家自然科学基金项目、拼多多-中国农业大学研究基金、岳麓山实验室人才专项等资助。
原文链接:https://www.nature.com/articles/s41467-026-72353-4

黄育敏,教授、硕士生导师,福建省高层次人才(C类)。2022年6月获中国农业大学作物遗传育种博士学位。目前主要聚焦甘蔗、玉米等高粱族模式作物,整合比较基因组学、群体遗传学与表观组学等研究手段,以技术方法创新为引擎,针对作物基因组演化规律、优良等位变异挖掘利用、转录调控功能机制解析等方向开展原创研究。以第一作者或通讯作者(含并列)身份在Science,Nature Genetics,Nature Communications,Genome Biology,Molecular Plant等期刊上发表多篇论文,部分研究入选ESI高被引论文,得到Science期刊及中外院士专家的高度评述。主持国家自然科学基金青年项目1项。
